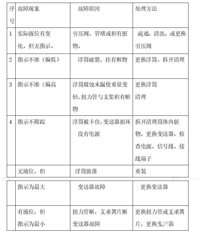
浮筒液位计液位指示不准与实际不合的故障处理
JKN-200系列浮筒液位计液位指示不准与实际不合的故障处理
一、故障类别:液位指示不准与实际不合
二、仪表类型:浮筒液位计

三、厂家型号:JKN-200系列
四、位号:KWZK-10A
五、使用工况介绍:
此液位是浮筒液位计主要是测量53精馏C-5301(甲醇回收塔)液位
六、故障现象描述:液位计指示与现场液位相差了15%左右
七、液位计原理:
浸在液体中的浮筒受到浮管液位计向下的重力,向上的浮力和弹簧弹力的复合作用。当这三个力达到平衡时,浮筒就静止在某- -位置。当液位发生变化时,浮筒所受浮力相应改变,平衡状态被打破, 从而引|起弹力变化即弹簧的伸缩,以达到新的平衡。弹簧的伸缩使其与刚性连接的磁钢产生位移。这样,通过指示器内磁感应元件和传动装置使其指示出液位。
八、处理前安全措施及作业准备:
1、接到工艺电话通知,带上工作票马上到总控调出液位计最近的趋势图。
2、开好检修作业票,并做好作业前的风险安全评估,把有可能出现的问题都得考虑进去,带好可燃气体报警仪。
3、作业时要做到仪表检修“七个对待”,“十个不修”
4、准备好浮筒水校验所需工具:水桶,合适的软管,与排污口合适的接头,记号笔,卷尺,管钳或大扳手,等相应工具。
5、因为汽包是很热的在对液位计进行校验时一定要,降温后在进行,防止被烫伤。
九、故障原因分析及判断思路:

根据思路我们只有将表停了用铁丝捅一下浮筒看一下有变化没有,如果有变化我们就拆上法兰看一下浮筒上面有没有障物,
十、故障有效处理方法:
1、关闭根部阀(工艺人员做),打开排污阀,排出浮筒管里面有没有障物,在打开排污阀时不能一下就打开,要慢慢开,观察一下里机介质流出的情况。
2、确认根部阀关死后,打开浮筒管的上排空;
3、用记号笔,卷尺在浮筒管上标好5个点0、25%,50%,75%、100处、
4、从排污口连接好水管,将透明水管提高过浮筒管的上排空、
5、将水管里面加水让里面的水与液位的零点水平,移开按键保护盖 1,将螺丝刀或调节针(φ≤3mm)插入孔中按压按键 1,显
示屏将显示主菜单继续按压 1,将菜单移至 4 PV-Zero 选项,移开按键保护盖 2,将螺丝刀或调节针(φ≤3mm)插入孔中按压按键 2进入其子菜单,按压1 选中 4.3 Apply PV,按压按键 2 两次完成调零。然后选中 4.1 Back,按压按键 2,选中菜单 1 Back,按压按
键 2 返回正常显示状态
6、将水加到100%处,移开按键保护盖 1,将螺丝刀或调节针(φ≤3mm)插入孔中按压按键 1,显示屏将显示主菜单继续按压 1,将菜单移至 5 Add Functions,移开按键保护盖 2,将螺丝刀或调节针(φ≤3mm)插入孔中按压按键 2 进入其子菜单,按压 1 选中 5.4 Man.Range,按压按键 2 进入其子菜单,选中 5.4.3 URV (100%),按压按键 2 两次完成满量程调整。然后通过选择“Back”菜单,返回到正常显示状态。
7、校好0和100后我们在把水慢慢的放下,放到标记的75%、50%、25%、看一下表头上和输出是否一样
8、在加一次水我们依次从25%,50%,75%、100%,检查一下表头上和输出是否对应相应的质
9、核对好后将拆下的排污关好,放空回装好,让工艺打开根部阀的试一下我们之前拆的地方有无泄漏。
十一、故障防范措施及改进措施:
1、在我平时巡检时要注意观察远传液位的指示与现场液位计的指示是否有相差,相差多少;液位计有无泄漏的情况。
2、询问工艺液位的运行情况。
十二、故障处理经验谈:
1、在处理这个液位时要注意烫伤,因为甲醇回收塔里面的温度很高,防止工艺的根部阀关不死的情况;
2、在处理时要查看一下排污处排出的介质是否是黑色粘稠的介质,如果有就要拆开浮筒池查看一下内浮筒是否有附着物,如果有就要将其清理。