KWZK-HT20F活套扫描仪接线方式分享
2022-05-07 玩球通(中国)自控
活套扫描仪接线方法分享
三相KW20电动阀改两相KW20电动阀接线方法知识
2022-05-07 玩球通(中国)阀门
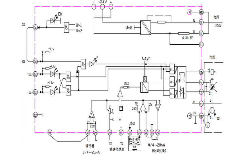
轧线电动阀门的接线原理
ZL-WH系列电动执行器故障分析知识
2022-05-06 玩球通(中国)自控
高炉气体分析仪故障事故分析总结知识
KS-BJ系列热电阻、热电偶保护套管泄露故障应急处理办法
蒸汽系统输送的目的是把正确的压力,充足的蒸汽量输送至使用点。蒸汽管道和阀门的正确选型,是为了确保用汽设备正常运行,并且满足工艺要求和生产效率。
2022-05-05 玩球通(中国)阀门